TUGAS 6 : ANALISA USE CASE - SISTEM PORTAL PORTAL GATE (PINTU MASUK) ITS

Nama  : Fathin Muhashibi Putra
NRP    : 5025211229
Kelas  : APSI - E


 TUGAS 6 : ANALISA USE CASE

SISTEM PORTAL PORTAL GATE (PINTU MASUK) ITS


A. Deskripsi Use Case




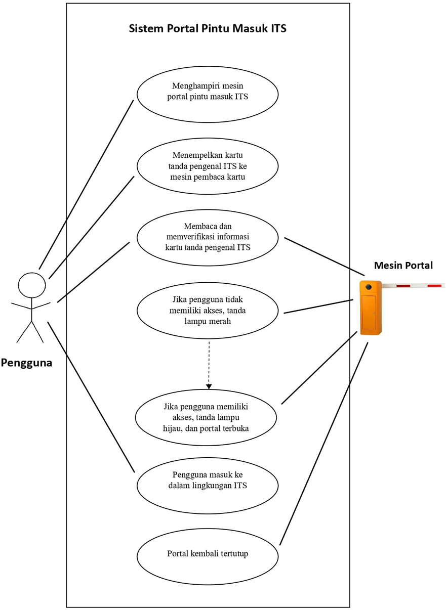
 B. Diagram Use Case



Penjelasan Sistem Mesi Portal Pintu Masuk ITS berdasarkan Diagram Use Case di atas:

  1. Pengguna menghampiri mesin portal pintu masuk ITS sesuai jalur kendaraannya (motor atau mobil).
  2. Pengguna menempelkan karti tanda pengenal ITS ke mesin pembaca kartu yang tersedia.
  3. Mesin portal pintu masuk ITS akan membaca dan memverifikasi informasi kartu tanda pengenal ITS yang ditempelkan oleh pengguna pada mesin pembaca kartu.
  4. Jika pengguna tidak memiliki akses, mesin tersebut akan menampilkan tanda lampu merah dan portal tidak terbuka.
  5. Sedangkan, jika pengguna memiliki akses, mesin tersebut akan menampilkan tanda lampu hijau dan portal terbuka.
  6. Setelah portal terbuka, pengguna dapat memasuki lingkungan ITS.
  7. Setelah pengguna memasuki lingkungan ITS dan melewati portal, portal akan kembali tertutup.
  8. Pengguna dapat melakukan proses keluar dari lingkungan ITS melalui sistem mesin portal pintu keluar dengan menggunakan kartu tanda pengenal ITS yang sama.





Daftar Pustaka :
  • https://fajarbaskoro.blogspot.com/2018/10/apsi-analisa-use-case.html

Komentar

Postingan populer dari blog ini

EAS APSI

TUGAS 4 : PERENCANAAN DAN PENGELOLAAN PROYEK

TUGAS 1 (Sistem Informasi Akuntansi Aset Tetap) APSI - E